반응형

TypeScript 2

[ TypeScript ] 기본 타입

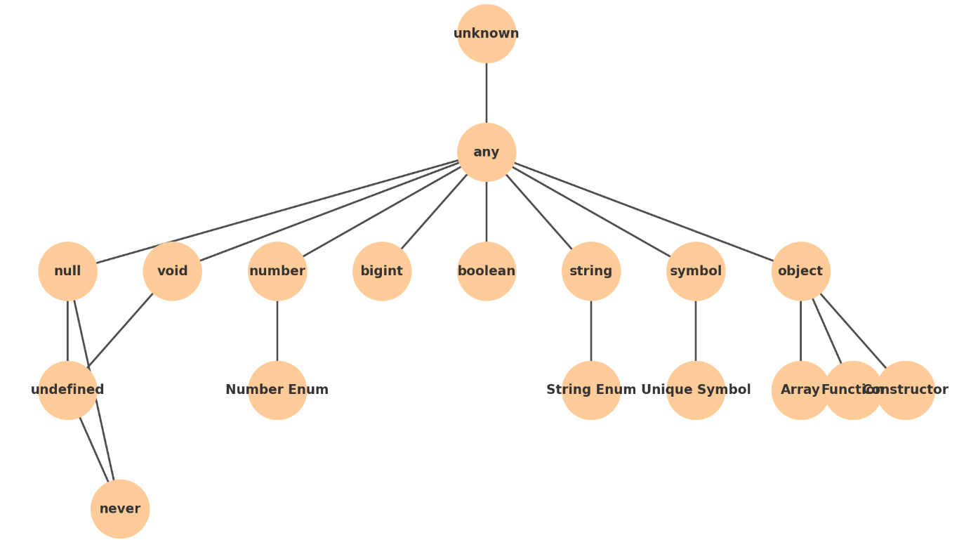
기본 타입  1. unknown모든 타입의 슈퍼 타입으로, 모든 값이 할당될 수 있습니다.타입이 명확하지 않을 때 사용하지만, any와 달리 제한적입니다. 사용하기 전 명확한 타입으로 좁히는 타입 가드가 필요합니다. 2. any모든 타입을 허용하는 타입으로, 타입 검사를 건너뛰는 역할을 합니다.타입 안정성을 낮출 수 있으므로 가능한 사용을 자제하는 것이 좋습니다. 3. 기본 타입들null: null 값만 가질 수 있는 타입입니다.void: 함수가 값을 반환하지 않을 때 주로 사용되는 타입입니다.number: 숫자 타입이며, Number Enum을 포함합니다.bigint: 큰 정수를 표현하는 타입으로, 일반 숫자보다 큰 정수를 다룰 때 사용됩니다.boolean: true 또는 false의 불리언 값을 가지..

TypeScript 2024.11.14

[ TypeScript ] 개념 , 컴파일 옵션 설정

TypeScript란? TypeScript는 Microsoft에서 개발한 오픈 소스 프로그래밍 언어로, JavaScript의 상위 집합(Superset) 입니다. TypeScript는 JavaScript의 모든 기능을 포함하며, 여기에 정적 타입 지정(Static Typing)과 향상된 도구 지원 등의 기능을 추가하여 더 강력하고 안전한 코드 작성이 가능하게 합니다. 타입스크립트를 배워야 하는 이유 타입 안정성 → 버그 감소JS의 동적 타입 특성으로 생기는 예기치 못한 에러 방지타입이 명확하니 주니어 개발자의 실수도 줄어듦안정된 코드 작성이 가능 → 생산성 향상협업에 유리자동 완성, 타입 추론, 문서화 없이도 코드 이해 가능VSCode에서 호버만 해도 함수/컴포넌트 정보 확인팀 작업 시 커뮤니케이션 비..

TypeScript 2024.11.14
반응형